
你是否有过
借给对方钱却因没写借条
最终索要借款无疾而终的经历?
你是否有过
写了借条
结果不受法律保护的困扰?
......
这些问题
可能都指向一个“矛头”
借条
没写好
今天就来跟大家说说
如何写出一份“完美”的借条
1.借条标题
在书写时,借条标题要写成“借条”,而不能写成欠条、收条等。
2.借款事由
借条必须要求借款人将借款事由说清楚、写明白,这样出借人才能明确借款的去向和用途,也可以为将来可能发生的纠纷提供证据。
如:xxx为购买房产,向xxx借款......
借款人——找别人借钱
出借人——借给别人钱

在支付借款时,尽量使用银行转账等线上支付方式,这样做能够清晰留痕,支付记录可以作为诉讼时重要的证据。
如果现金支付,建议查看借款人的取款记录,以确定资金来源。还要多留心,根据借款人的工作性质、家庭情况等,考量款项来源的合理合法性。
同时最好有第三方见证人在场,并要求借款人出具收条。

4.借贷关系
借条中要明确写出借款双方的身份关系,某些公司或个人以营利为目的,打着“借贷”的幌子,向社会不特定对象发放“贷款”,有可能涉嫌非法经营罪。
在借条中写明借贷双方的身份关系,如:好友、亲属、同事......有助于证明自己并非是向“不特定多人”出借资金,避免落入借贷陷阱。
5.出借人信息
借条中要写清出借人的全名及身份证号码,否则一般认为借条持有人为权利人。

6.借款金额
借条要写明借款的币种和金额。
币种如人民币、美元等;金额要写清阿拉伯数字、汉字大写,以免金额数被篡改。
如:人民币壹万元整(¥10000.00元)

7.约定利息
借条中要明确利息的计算标准,并且利息上限以具体法律规定为标准。
我国司法解释规定:双方约定利息以中国人民银行授权全国银行间同业拆借中心一年期贷款市场报价利率4倍为限。
如未写明利息则认为该借款无利息。

8.还款期限
借条中要写明还款期限,借款人应当在借款期限内还清借款,如未在期限内清偿,将面临相应的惩罚措施。
如:逾期利息、纠纷费用

9.逾期利息
借贷双方对逾期利率有规定的,从其约定,但以不超过合同成立时全国银行间同业拆借中心一年期贷款市场报价利率4倍为限。
10.纠纷费用
在借款纠纷发生后,诉讼产生的律师费、诉讼费等合理费用应由败诉方承担。

11.写清地址
借条中应当写明借款双方地址,以便诉讼时法院准确送达法律文书。

12.交易信息
在借款过程中保存双方当事人之间的聊天记录、电话录音、转账记录等交易信息。
在借条中写明借款人的帐号或银行卡号等信息,为发生纠纷时提供证据。

13.借款人
借款人应当在借条中签名、捺印并附上身份证号码。

14.保证人
为保障债权的实现,保证人和债权人约定,当债务人不履行到期债务或发生当事人约定的情形时,保证人履行债务或者承担责任。
15.诉讼时效
民法典第一百八十八条规定,向人民法院请求保护民事权利的诉讼时效期间为三年。法律另有规定的,依照其规定。
诉讼时效期间自权利人知道或者应当知道权利受到损害以及义务人之日起计算。法律另有规定的,依照其规定。但是,自权利受到损害之日起超过二十年的,人民法院不予保护,有特殊情况的,人民法院可以根据权利人的申请决定延长。
民法典第一百九十二条规定,诉讼时效期间届满的,义务人可以提出不履行义务的抗辩。
诉讼时效期间届满后,义务人同意履行的,不得以诉讼时效期间届满为由抗辩;义务人已经自愿履行的,不得请求返还。

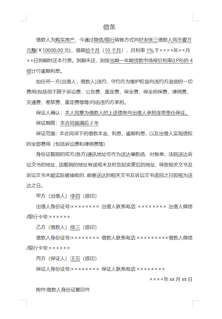
写出“完美”借条的秘籍
大家记住了吗?
最后
给大家附上了一张
“完美”借条模板
供大家参考
如果有需要
就保存下来吧
▼

来源:房山法院、京法网事、山东高法、中国普法
声明 | 本文仅供交流学习,版权归原作者所有,部分文章推送时未能及时与原作者取得联系,若来源标注错误或侵犯到您的权益,烦请告知删除。